Instance Verification Kit (IVK)
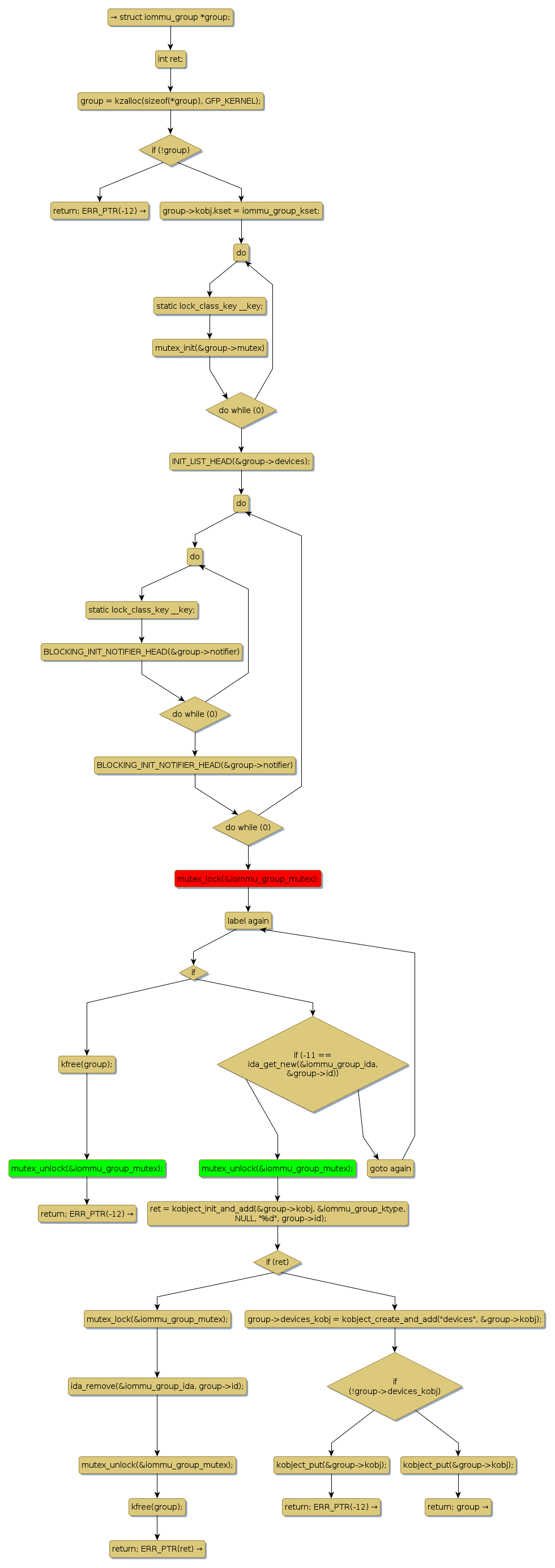
mutex lock @ [4858+31+/linux-3.19-rc1/drivers/iommu/iommu.c]
Instance Signature: iommu_group_mutex
|
The Matching Pair Graph:
|
|
Function Name
|
Control Flow Graph (CFG)
|
Events Flow Graph (EFG)
|
Source Correspondence
|
|
iommu_group_alloc
|
|
|
[4556+17+/linux-3.19-rc1/drivers/iommu/iommu.c]
|